Abstract
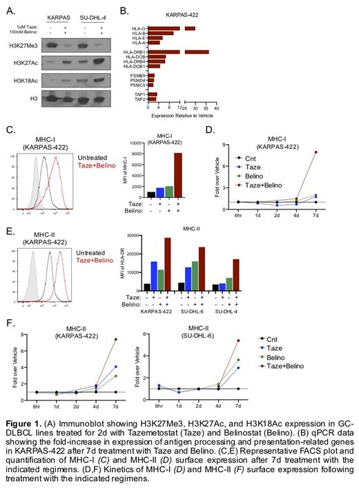
Epigenetic remodeling is essential for the proper differentiation and function of germinal center (GC) B cells. Competing actions of histone acetyltransferases (HATs), such as CREBBP and EP300, and inhibitory histone deacetylases (HDACs) and methyltransferases (HMTs), such as EZH2, modulate the epigenomic program of GC B cells and control key activating and immunogenic processes, such as BCR and CD40 signaling, antigen processing and presentation, and cell cycle regulation. In line with the critical importance of epigenetic regulation of GC B cell function, inactivating mutations in CREBBPor EP300and gain-of-function mutations in EZH2 have been identified in 39% and 21% of GC B-cell like diffuse large B-cell lymphoma (GC-DLBCL), respectively. Strategies to target epigenetic dysfunction in GC-DLBCL have largely focused on indirectly restoring the activity of HATs through the use of histone deacetylase (HDAC) inhibitors, such as belinostat, and by directly inhibiting EZH2 with tazemetostat. Despite showing great promise in preclinical studies, single agent therapies with HDAC or EZH2 inhibitors have shown only modest efficacy in the clinic. Recently, our group demonstrated synergistic effects of dual therapy with EZH2 and HDAC inhibitors in inducing lethality of GC-DLBCL lines. As combination therapies begin to be tested in clinical trials, whether dual inhibition of EZH2 and HDAC is able to restore immunogenic features of GC-DLBCL and lead to enhanced T cell-mediated killing in vivo remains unknown. Here, we utilize transcriptomic and flow cytometric methods to assess whether epigenetic remodeling with tazemetostat (EZH2 inhibitor) and belinostat (HDAC inhibitor) can alter the immunogenicity of GC-DLBCL. We find that combination treatment with both tazemetostat and belinostat promotes an antigen processing and presentation program in GC-DLBCL lines and results in significant increases in MHC-I and MHC-II surface expression. This effect was only modestly appreciated with single agent treatment and required at least 4-7 days post-treatment to become apparent. Importantly, the increased MHC expression in response to combination therapy was not dependent on EZH2 or CREBBPmutation status, suggesting broad applications of dual therapy in patients with diverse mutation burdens. Furthermore, we found that combination treatment also altered surface expression of costimulatory molecules, such as CD80 and CD86, suggesting that tazemetostat and belinostat can modulate interactions with T cells in a multifaceted manner. These findings thus uncover that dual targeting of EZH2 and HDAC with tazemetostat and belinostat promotes antigen presentation pathways in GC-DLBCL and suggests that dual therapies could restore immunogenicity in GC-DLBCL and enhance immune-mediated killing of tumor cells.
This work was funded, in part, by the ASH HONORS Award Summer Program.
Amengual: Seagen: Consultancy; Appia Pharmaceuticals: Research Funding; Daiichi Sankyo, Inc: Consultancy; Epizyme, Inc.: Speakers Bureau.

This feature is available to Subscribers Only
Sign In or Create an Account Close Modal